我是小河马,自己经历过试管之路,收集了一些信息,分享出来给姐妹们,希望对大家有帮助。
1、生殖技术
目前国家卫计委准入的辅助生殖技术主要包括:
"夫精人工授精技术"(通过非性交的方式,将丈夫精液注入女性生殖道内,使精卵自然结合达到妊娠)"供精人工授精技术"(通过非性交的方式,将第三方捐赠的精子,递送到女性生殖道中以达妊娠)"常规体外受精-胚胎移植技术"(俗称第一代试管婴儿,主要针对女性不孕不育)"卵胞浆内单精子显微注射技术"(俗称第二代试管婴儿,主要针对男性不孕不育)"植入前胚胎遗传学诊断技术"(即PGD/PGS,俗称第三代试管婴儿,主要进行遗传学分析,从中选择正常的胚胎用于移植,得到健康下一代)
2、说明:
1、能进行"植入前胚胎遗传学诊断技术"(即第三代试管婴儿)的医疗机构,一般是该省最好的生殖医疗基地。
2、最后一栏显示“试运行”,一般表示该项目刚获准资质,运行时间不长。
3、总体而言,不孕不育患者 50%左右都不需要进行试管婴儿这样的技术,经过常规治疗,即可自然妊娠。
4、我国生殖医学比欧美晚十年起步,得益于庞大的人口基数,我国生殖医学人奋起直追,现在在多个细分领域达到国际先进水平,活产率不输于欧美发达国家,甚至拥有中信湘雅这样世界最大规模的生殖中心。
由于受到国内法律的制肘,公立医院在生殖医疗服务提供上,远远不能满足患者的需求。
随着资本进入,国内的私立孕育服务机构,可以为广大患者提供多元化、全方位的服务,
甚至美俄乌泰等海外国家定制医疗服务,充分满足每位患者的个性需求。
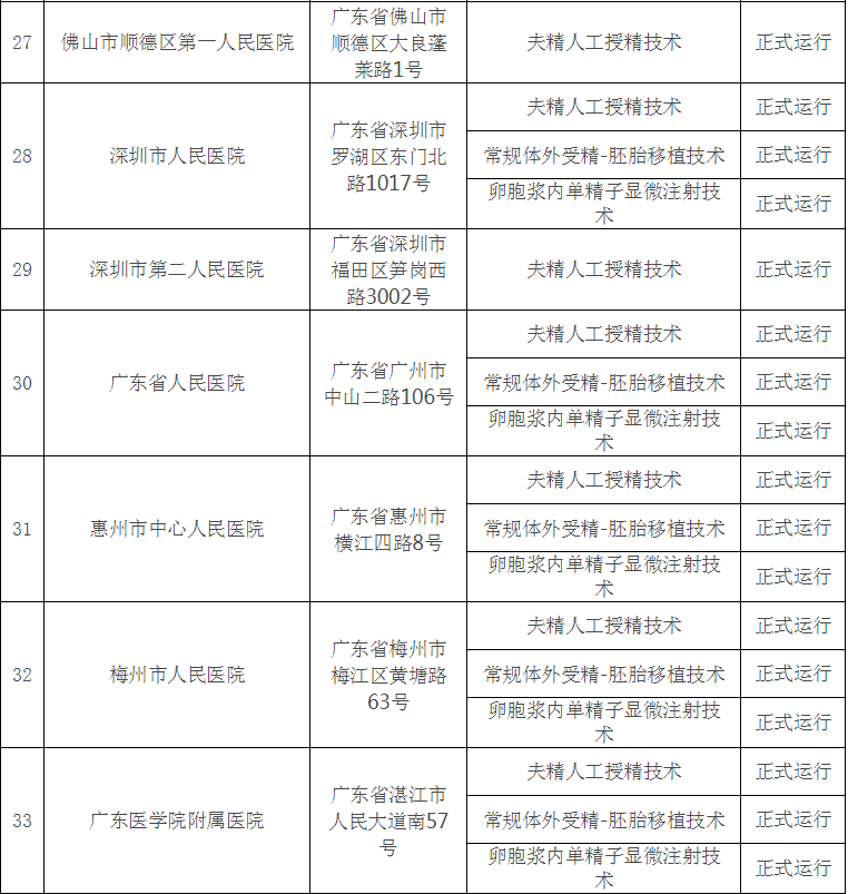
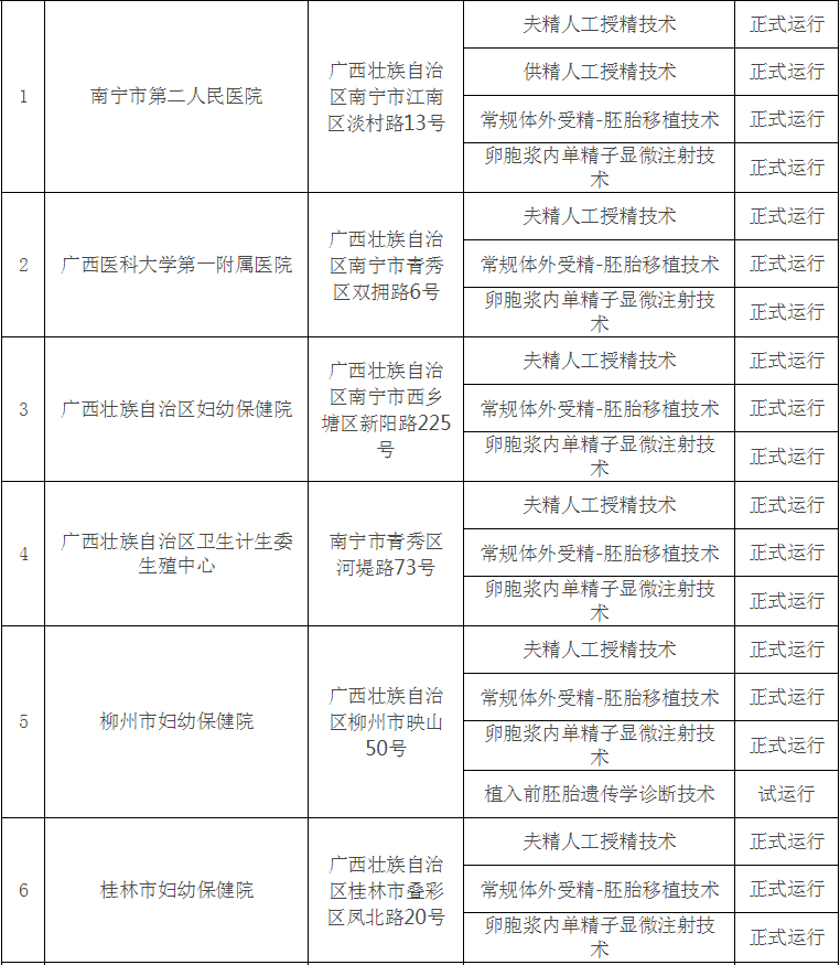
3、名单
以下是我国能做第三代试管婴儿PGD/PGS的40家医院名单:
抱歉,因为第三代在法规上存在合规性问题,后台不让展示通过,有需要的找我单独发吧。
以下是完整451家名单,大家可以按省级行政单位来搜索。北京市17家




天津市11家


河北省29家




山西省11家


内蒙古自治区4家

辽宁省12家



吉林省6家

黑龙江省8家

上海市18家




江苏省29家





浙江省27家




安徽省10家


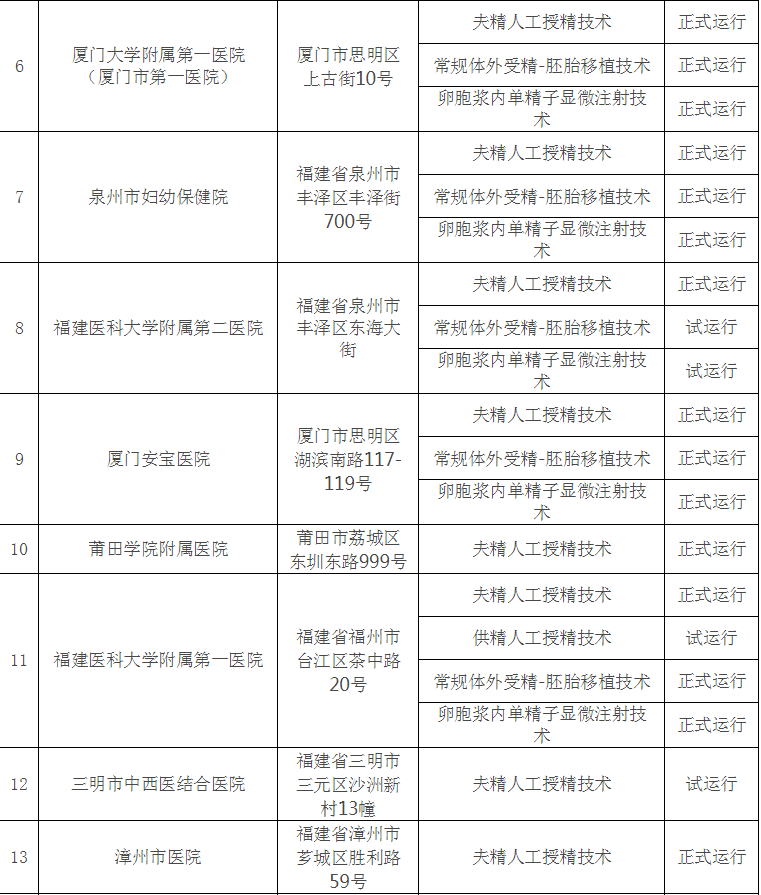
福建省13家


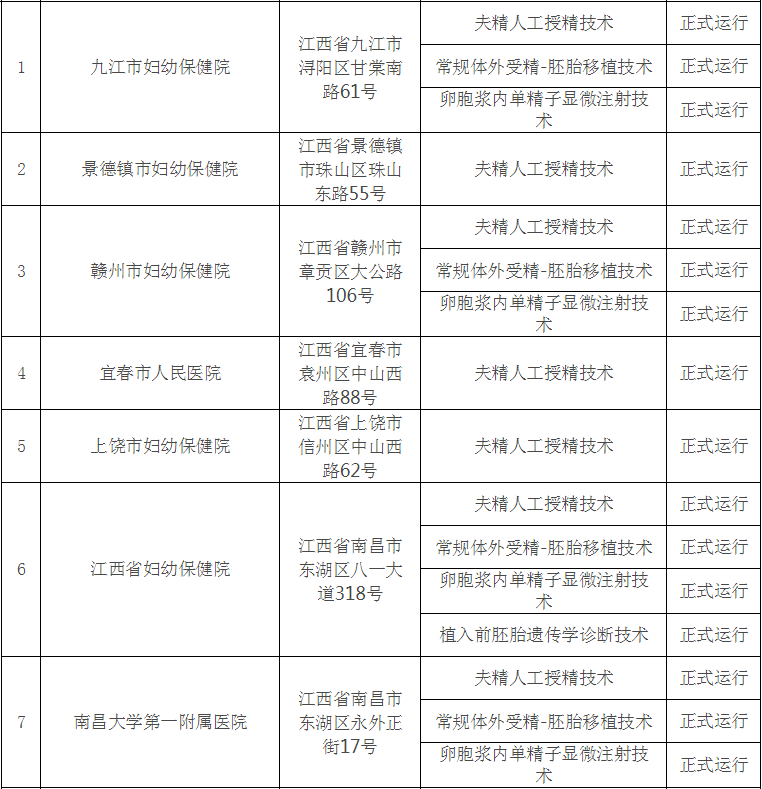
江西省17家



山东省27家





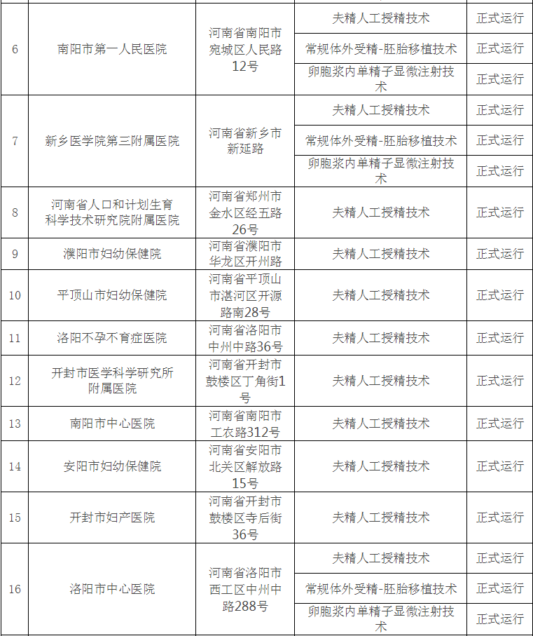
河南省28家




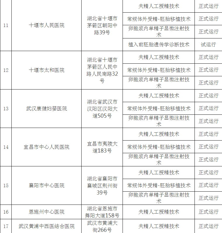
湖北省23家




湖南省23家




广东省56家









广西壮族自治区20家



海南省7家

重庆市6家

四川省10家


贵州省7家

云南省14家



西藏自治区1家

陕西省5家

甘肃省4家

青海省2家

宁夏回族自治区2家

新疆维吾尔自治区4家

完
如有信息变更,欢迎姐妹们及时提醒,我更新进去





网友评论
最新评论